
简要描述: 气相色谱仪采用7寸触摸屏液晶显示器,实时显示。拥有核心温控开发技术,PID 温度控制系统,利用总线开发技术特点,采用控制芯片,控温软硬件 双重过温保护,使得温控系统运行时间长,可靠耐用;采用膜片式稳压阀组,抗震抗摔、稳定性高、输出流量稳定,氟胶密封垫抗腐蚀经久耐用;载气具有压力保护功能,气体压力低 0.4mpa 时仪器自动切断电源有效保护色谱柱使用安全;采用了先进的 10/100M 自适应以太网通信接口,支持网络反控。
产品型号:
IN-GC
访问量:
10459
| 一、公司简介: |
我公司是开发、生产和销售气相色谱仪、顶空进样器、氢气发生器、氮气发生器、空气发生器、色谱仪器配件以及其他分析仪器厂家。
产品应用于环境、疾控、食品、质量监督、矿山能源、石油精精炼、化工、卫生、电力、白酒等以及各大学高校和科研院所等。
公司依靠当地重要的科研教育基地,在专业和经验的基础 上,不断创新,加强样企合作,不断引进技术和人才,致力于提供整体解决方案的分析仪器制造企业。
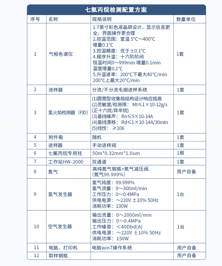
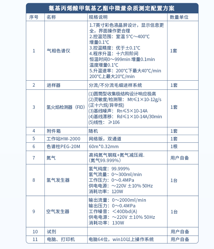
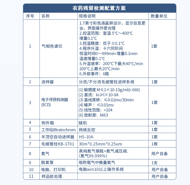
| 二、配置明细: |
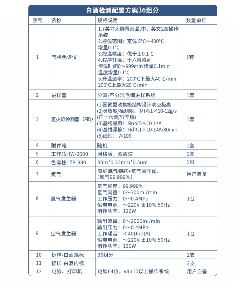
分析项目 | 白酒30组分含量的测定 | ||||
依据标准 | GB/T 10781.1-2021 白酒质量要求 第1部分:浓香型白酒 GB/T 10781.2-2022 白酒质量要求 第2部分:清香型白酒 GB/T 10345-2022 白酒分析方法 | ||||
序号 | 名称 | 规格描述 | 品牌 | 数量 | 配置 |
1 | 气相色谱仪主机 | IN-GC | 来因科技 | 1套 | 标配 |
2 | FID 检测器 | 开机自动点火 | 来因科技 | 1套 | 标配 |
3 | 进样系统 | 分流/不分流毛细进样系统 | 来因科技 | 1套 | 标配 |
4 | 色谱柱LZP-930 | 30m*0.32mm*0.5um | 1根 | 标配 | |
5 | HW-2000 工作站 | 网络版 双通道 | 来因科技 | 1套 | 标配 |
6 | 氢气发生器 | IN-300H | 来因科技 | 1台 | 标配 |
7 | 空气发生器 | IN-2000A | 来因科技 | 1台 | 标配 |
8 | 附件 | 随机 | 来因科技 | 1套 | 标配 |
9 | 白酒混标 | 30种组分 | 来因科技 | 2支 | 赠送 |
10 | 白酒内标 | 17.6g/l | 来因科技 | 2支 | 赠送 |
| 三、技术参数及特点: |
采用7寸触摸屏液晶显示器,实时显示。
拥有核心温控开发技术,PID 温度控制系统,利用总线开发技术特点,采用控制芯片,控温软硬件 双重过温保护,使得温控系统运行时间长,可靠耐用。
采用膜片式稳压阀组,抗震抗摔、稳定性高、输出流量稳定,氟胶密封垫抗腐蚀经久耐用。
载气具有压力保护功能,气体压力低 0.4mpa 时仪器自动切断电源有效保护色谱柱使用安全。
采用了先进的 10/100M 自适应以太网通信接口,支持网络反控。
实现FID 自动点火,灭火监测, 自动触发。
后开门自动降温系统,通过温度补偿方式进行调整所需开关角度。
支持网络反控,所有仪器参数均可通过电脑反控软件来控制,数字量传输,双向通讯,技术成熟稳定,省去工作站外置采集卡。同时也留有模拟量输出口,支持任何色谱工作站的连接。
| 四、主要技术参数: |
控温区域:6 路控温
控温精度:±0.1℃-±0.2℃
控温范围:室温±8℃-450℃ , 以 1℃为增量
程序升温:16阶程序升温,升温速率 0.1-40℃/min,以 0.1℃为增量,初时、终止时间范围:0-6000min, 以1min为增量。
极限温度:最大保护值450℃
外部事件:6 通道外部事件。
气路控制:机械阀控制方式
检测器:3 个(2 个FID检测器,1个TCD 检测器)
进样器:3 个(最多),填充柱进样器、毛细柱进样器、阀进样
电 源 :220V 50HZ 2000W
检测器技术指标:
氢火焰离子化检测器(FID)
检测限:Mt≤5×10-11g/s (正十六烷-异辛烷溶液);
噪音:≤5×10-14A
漂移:≤1×10-13A/30min
点火方式: 自动点火
热导检测器(TCD):
灵敏度:S≥3500mV·ml/mg(常规)
5000mV·ml/mg(高灵敏) (苯-甲苯溶液)
噪声:≤0.01mV
基线漂移:≤0.03mV/30min
线性范围: ≥104
反控色谱工作站:
气相色谱仪不同于一般的气相色谱仪,它需要一个 10/100M 的自适应网络环境(当需要通 过互联网远程数据传输时,还需要互联网的接入服务)以及一套已经装了中文 Windows2000、XP、win7、 win8 操作系统的计算机。






















